全国数字货币钱包安装地址:tp9.app,bit16.app,tp784.app,tp888.app,im784.app,im45.app,tokenn.app,imtooken.app,imgw.app,imtom.vip,imtokemn.app,im116.app,imtokne.app,immtoken.app,im钱包.com,imtkem.app,tokim.app,im87.app,tptoka.app,tp钱包.cn,im112.app,im1.app,bitpia.app,imzg.app,imkem.vip,im70.app,im003.app,im82.app,tokim.app,imqb.app,tookeni.app,a471.cc,tokne.app,tokonii.app,imtokes.app,im1122.app,imkct.app,imkd.app,imkct.app,imtek.app,im22.im,imken.app ,tp114.app,bit114.app,imkenn.app,tp115.app,bit115.app,im221.cn,im888.app

当今社会,涉及国际货币基金组织(IMF)这类权威官方组织的观点,往往会成为焦点。尤其是当它对新兴的数字货币与电子货币的未来发表看法时,更是如此。这是因为在金融领域快速变革的情况下,人们渴望借助IMF这样的专业视角,去窥视货币变革的未来趋势。
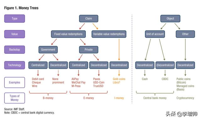
IMF对数字货币的分类
IMF的严谨性体现在对数字货币形式的分类梳理方面。各个地区都在进行各种数字货币的探索尝试,例如2020年开始中国某些城市开展的数字人民币试点。不同的数字货币以及稳定币都有其自身的特性。有些数字货币更侧重于支付的便捷性,就如同一些东南亚国家推出的电子钱包货币在小商贩的交易中展现出价值。这使得它在特定的场景下具有明显的优势,但同时也面临着一些诸如安全技术等方面的挑战。
各个国家进行溯源,数字货币的种类是多种多样的。每一种形式都是将当地的金融环境、科技能力以及民众需求等因素结合起来而产生的。因此,各种类型的数字货币在面对的挑战以及具备的优势方面,呈现出了彼此不同的情况。
数字货币相比法币系统的优势
报告表明,在应用方面,数字货币或许比法币系统更为简单。从实际情况来看,智能移动设备的广泛普及使得人们的数字生活能够更轻易地与数字货币相融合。例如在非洲的一些国家,移动支付发展得十分迅速,很多民众凭借手机就能够进行数字货币的转账支付操作。
它具备便捷的特点,成本也低,速度还快。这在某些国际汇款的场景里展现得极为明显。传统的法币进行国际汇款时,手续十分繁杂,并且费用还很高。然而,数字货币能够在很短的时间内,以低廉的成本完成跨国的资金转移。

数字货币对金融稳定性的影响
数字货币会对新型货币产生影响,新型货币也会对数字货币产生影响。这种相互影响的现象在不同的经济主体中都存在。从银行的角度来看,发币银行会产生担忧,尤其是在涉及金融稳定性以及保护消费者的层面上。2018年加密货币市场出现大幅波动,使得很多持有加密资产的投资者遭受了损失,这种不确定性带来了消极的影响。
另外,这种新型货币形式会对多方面产生影响。比如在外汇领域,若在国际贸易结算中广泛使用数字货币,汇率波动就可能变得更加频繁且复杂,进而会对货币政策等多方面的实施效果造成影响。
稳定币面临的风险与应对
稳定币的一大特性是由私人发行,这与其他法币不同。若稳定币的价值突然大幅下跌,它就缺少像商业银行那样的保障体系。像某些由小机构发行的稳定币,倘若没有足够的抵押品和储备,就会遭遇很大的风险。
不过,IMF提及了降低此类风险的办法。例如可以借助央行储备来提供支持。并且在央行的监管之下进行运作,这也是一种可行的方式。欧洲的部分央行正在研究怎样对稳定币进行监管,以便能够在创新与风险之间达成平衡。
数字货币在宏观不确定性中的角色
在宏观环境存在不确定性的时候,数字货币起到了与众不同的作用。比如在希腊债务危机期间,当地的民众在寻找其他能够保值的手段,于是数字货币就有了其发展的空间。委内瑞拉也是这样,经济的动荡使得数字货币成为一部分民众的选择。这就表明,当实体经济遭受到危机的冲击时,民众对传统货币的信心会降低,从而会转向数字货币来进行具有防御性的资产布局。
监管数字货币的举措
国际机构已开始行动。其中金融行动特别工作组采取了相关措施。这些措施的全球规则能够在防止洗钱和恐怖融资方面发挥作用。各个国家的央行也应当制定明确规则,以便向数字资产服务提供商发放许可。这是从行业规范发展的角度来考虑的。比如美国的某些州已经逐步建立起了不同等级的数字货币及相关业务的管理机制,并且监管的力度和类型会依据业务风险进行调整。
数字货币以及电子货币,是未来金融格局发生变化时不可被忽视的一部分。大家是否认为各个国家能够顺利地推行并实施有效的监管措施?倘若觉得今天所了解到的这些内容有用,那就点赞、分享并进行评论。
全国数字货币钱包安装地址:tp9.app,bit16.app,tp784.app,tp888.app,im784.app,im45.app,tokenn.app,imtooken.app,imgw.app,imtom.vip,imtokemn.app,im116.app,imtokne.app,immtoken.app,im钱包.com,imtkem.app,tokim.app,im87.app,tptoka.app,tp钱包.cn,im112.app,im1.app,bitpia.app,imzg.app,imkem.vip,im70.app,im003.app,im82.app,tokim.app,imqb.app,tookeni.app,a471.cc,tokne.app,tokonii.app,imtokes.app,im1122.app,imkct.app,imkd.app,imkct.app,imtek.app,im22.im,imken.app ,tp114.app,bit114.app,imkenn.app,tp115.app,bit115.app,im221.cn,im888.app