虚拟货币市场在近些年呈现出起伏变化的态势,那些与之相关的监管文件对于市场的发展走向起着极为重要的作用。把这些文件理解清楚,对于所涉及的主体而言,就是在把行为的边界梳理清晰。接下来,我们将针对相关的重要文件从多个方面进行解读。
文件的重要意义
在法律对虚拟货币的监管还未到位之时,一系列监管文件成为了当前该领域最有权威性的标准。这些文件一方面可以规范市场的秩序,另一方面能够保护投资者的权益。例如,当虚拟货币价格出现大幅波动的时候,它能够使市场保持稳定,防止因过度投机而带来的风险。投资者按照文件的要求去进行操作,就能够少遭遇很多问题。

文件历史沿革

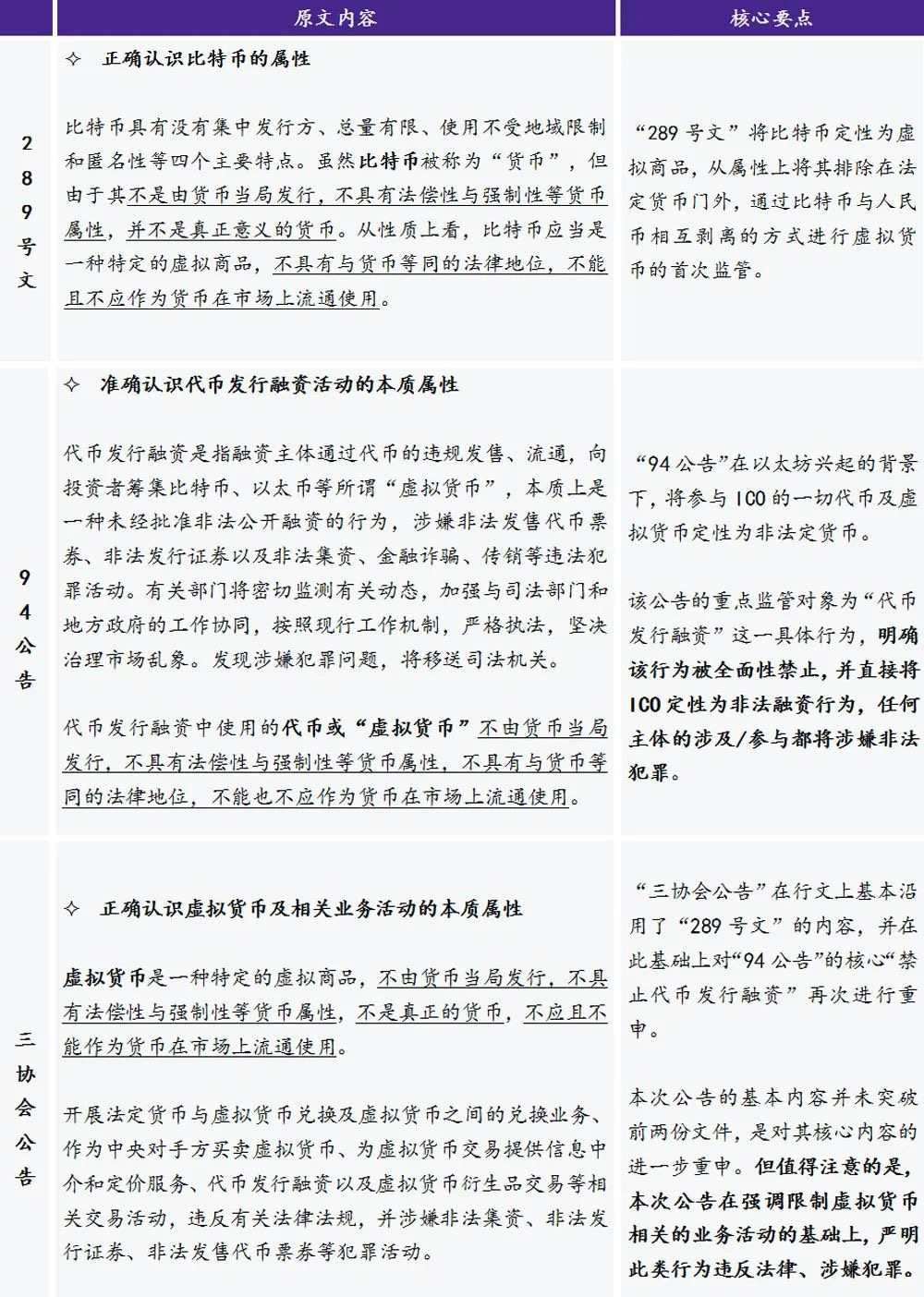
所有相关文件都以“防范……风险”来进行命名,这显然是当局针对在不同时代所出现的特定虚拟货币风险所作出的回应。随着虚拟货币持续发展,监管文件也在持续地进行迭代和更新。以比特币的涨幅作为参考依据的话,可以将这些文件归纳为三个阶段,并且每个阶段都有一份具有代表性的文件,这些文件一起构成了虚拟货币监管体系的核心部分。
各阶段代表性文件
“94 公告”更倾向于对具体行为进行打压,其中代币的融资行为被明确禁止。当时虚拟货币市场的融资状况十分混乱,有大量不法分子借此机会进行圈钱行为。“94 公告”的适时出台,起到了有效遏制这种不良趋势的作用,既保护了广大投资者的利益,也使市场减少了很多炒作所产生的泡沫。

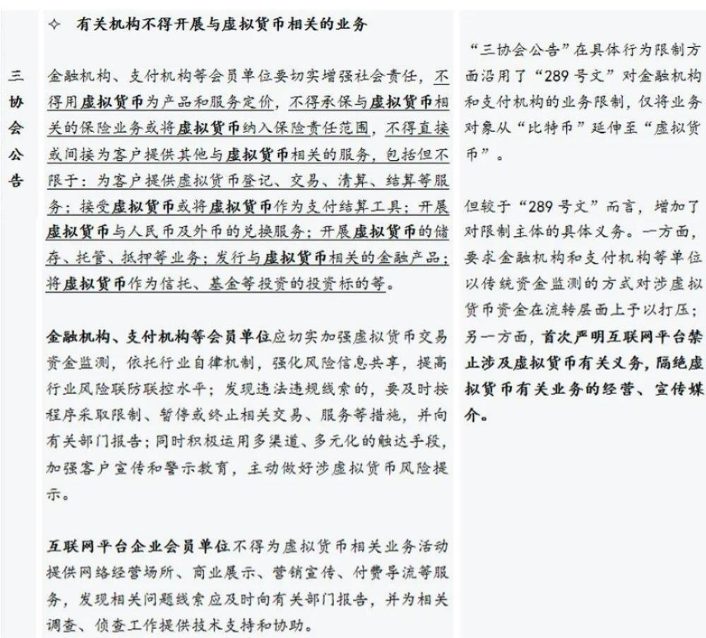
三协会公告的监管升级

三协会针对虚拟货币相关业务及交易活动出台了公告,这使得监管手段得到了强化,并且直接将这类活动认定为涉嫌犯罪。该公告把监管范围延伸到了互联网平台,其中包含了网站经营者以及媒体等主体。由于现在网络传播速度很快,很多虚拟货币交易都是通过互联网平台进行推广的,所以此举能够从源头对虚拟货币交易的扩散起到遏制作用。
三协会公告的资金监测义务
“三协会公告”给金融机构及支付机构增添了资金监测的义务,对虚拟货币交易的出入金进行严格管控,也就是对虚拟货币与法定货币之间的兑换进行管控。对于高金额、多频次的兑换行为,监测会更为严格。像一些大资金频繁在虚拟货币市场进出,很有可能存在操纵市场的风险,通过加强监测能够及时发现这些问题。在这样的监管措施之下,那些为虚拟货币交易提供便利或帮助的平台,很容易被认定为涉嫌犯罪,这给这些平台敲响了警钟。

文件的公众引导及合同限制
这三份文件一直致力于引导公众以理性的方式参与投资,并且持续对虚拟货币行为所蕴含的风险进行提示。不过,之前一直没有文件对虚拟货币交易合同进行限制,各地法院在审判实际工作中对其属性的界定各不相同。由于不同的界定会致使不同的判决结果产生,这就给市场带来了不确定性,因此未来在这方面进行完善是很有必要的。

你觉得未来的虚拟货币监管文件将会出现哪些新的变动以及重点所在?倘若觉得这篇文章有用,那就点个赞并且进行分享!