营销对产品或项目的成功极为关键。在为产品或项目定位时,营销人员如何才能深入了解市场的痛点?关键在于精确掌握目标市场所关注的要素,并深入进行定位研究。这无疑是一项既充满挑战又极具意义的任务。
目标市场因素洞察

定位产品或项目,首要任务是弄清目标市场所重视的要素。以在某个电商平台推广新美妆产品为例,发现年轻女性消费者非常关注产品原料的天然程度。由此可知,目标市场的一个关键关注点是产品原料的天然性。此外,这还要求众多市场调研人员深入不同消费群体中收集信息,无论是城市白领还是小镇青年,他们的需求各有差异。
明确目标市场所关注的要素,对后续工作至关重要,这就像是为建筑找到稳固的地基一样关键。若产品定位未能准确把握目标市场的需求,就如同失去了方向的船只,在茫茫大海中漂泊,充满了不确定性。

定位研究与认知图

研究目标市场关注因素所进行的定位分析,其结果可以通过认知图来直观呈现。以手机行业为例,认知图能够明确揭示不同品牌手机在消费者心中的定位,这包括品牌受欢迎程度和公众形象等方面。


调研一个新上市手机品牌时,调研者运用认知图分析发现,该品牌在外观设计上对年轻消费者更具吸引力,然而在性能持久度上却不及一些老牌手机。这一发现正是认知图在定位研究中的实际应用。

U&A模型的作用

U&A模型在产品营销领域扮演着至关重要的角色。以某快消品为例,在进行市场推广时,它借助U&A模型,精确地把握了市场动态、目标消费者特点以及竞争对手的态势。
该模型可以分析多个指标,其中包括消费者对产品广告的认知情况。例如,一家新上市的饮料品牌运用U&A模型发现,消费者对其广告的认知度不高,只有20%的受访者表示曾看到过该品牌的广告。据此,品牌可以调整其广告策略。此外,该模型还能揭示消费者的购买习惯等信息,为未来的市场营销活动提供重要依据。

市场细分与偏好检测

市场细分作为营销策略,其重要性不言而喻。拿某运动品牌来说,它依据地理位置将市场划分为不同层级,分别在一二线城市和三四线城市进行市场布局。即便是在地理空间上进行市场细分,仍需对各个细分市场对产品的偏好程度进行检测。
在北方,这款运动品牌注意到,消费者们更偏爱那些底部厚实的运动鞋,因为它们能更好地抵御寒冷;而在南方,大家更倾向于选择透气且轻盈的款式。这恰恰说明了市场细分后对消费者偏好进行检测的重要性。

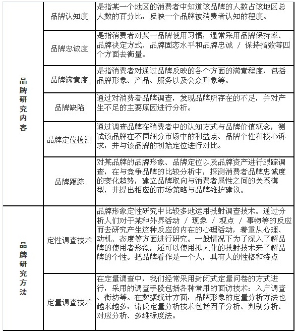
品牌认知度研究

品牌认知度研究涉及品牌识别与品牌记忆两个层面。研究发现,一些历史悠久的老字号食品品牌,其品牌记忆度颇高。然而,在吸引新生代年轻消费者方面,这些品牌的识别度却相对较低。

企业可依据研究结论优化其推广手段。比如,加大在年轻人常活跃的社交平台上的广告宣传力度,增强品牌辨识度。这样做有助于提高品牌整体知名度,进而使企业在激烈的市场竞争中占据有利位置。

商圈研究与满意度调查
商圈研究涉及多角度的分析。比如,针对某大型商场周围的商圈,通过分析人口结构和消费习惯,可以发现老年人及儿童的消费高峰在白天,而年轻人则更倾向于在晚上和周末进行消费。
满意度调查是一个持续进行的环节。对于一家餐厅来说,起初的满意度调查结果显示为80%,但在改进了菜品之后,第二次调查却发现满意度降至70%。这种情况的出现,很可能是因为周边新出现了竞争对手。由此可见,餐厅需要不断地进行满意度调查。

阅读完这篇文章,你是否曾有过类似的产品推广经验?若有的话,不妨在评论区分享一番。觉得内容有价值,不妨点赞并转发给更多的人。
