目前,我国汽车销售方式正面临转折点,如何洞察Z世代消费者的心理需求,并构建适合他们的销售策略,已成为汽车界迫切需要解决的问题。
汽车销售模式变迁
过去几十年间,汽车从昂贵的奢侈品变成了日常的出行工具。市场的主导权也从卖家手中转移到了买家手中,购车的方式也经历了翻天覆地的变化。75到85年出生的人购买汽车时,需要奔波于多家4S店,价格各异。即便通过熟人帮忙,提车时还可能被要求额外加装导航系统,多付3000元。而85到95年出生的人,则更倾向于在线上查看评测和比较价格,支付定金。然而,当他们去提车时,同样会遇到被要求加装高价配件的情况。
4S店盈利问题
4S店新车销售的收入主要依赖主机厂年终根据销量给予的返利。因此,那些能迅速提升销量的线上及二级批发商,能以更优惠的价格购得新车。尽管汽车是标准化产品,但我国缺少一个可靠的标准定价体系。这导致消费者在购车时常常遇到价格不透明的问题。
Z世代消费需求

Z世代生活在互联网时代,对信息变化特别敏感。他们无法忍受因信息不均衡导致的商品价格不公。他们更倾向于一个价格透明的体系,这正是互联网汽车电商平台所追求的目标。以99买车为代表的平行进口车电商平台,已经建立了完善的进货、储存、销售体系以及售后服务网络。
汽车电商新机会
汽车电商仍有进入市场的空间。尽管垂直媒体和主机厂经销商的电商模式已经发展多年,后来者仍有机会找到合适的产品和市场。各种汽车电商要实现线上线下销售的全覆盖,还需要依赖其他服务商的支持,比如提供社会化试乘试驾和新车物流等服务。
C2M与国民汽车
随着互联网电商在交易中凭借销量提升地位,C2M模式(即消费者直接连接制造商)显得愈发合理。我们不妨尝试打造一款适合Z世代的国民车,迎合他们特有的购车需求。目前,Z世代已成为消费主力,国内汽车融资租赁市场潜力无限。
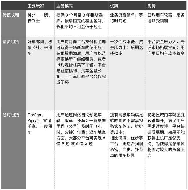
汽车租赁新服务

目前选出的互联网与汽车融资租赁结合的企业,有可能成为Z世代购买首辆车的服务提供者。极车公社推出了面向中高端市场的会员制汽车消费计划;来用车则根据消费者的不同需求,推出了多样化的支付方式产品。然而,现有的租赁方式和车型,实在无法满足Z世代追求个性和独特需求的愿望。
亲爱的读者们,你们认为什么样的车售或租车方式最能够吸引Z世代年轻人的注意?不妨在评论区告诉我们你的看法,同时别忘了给我们点个赞,并把这篇文章分享出去。